共计 4498 个字符,预计需要花费 12 分钟才能阅读完成。
在AI开发工具的激烈竞争中,字节跳动推出的Trae和知名的Cursor展开了全面对决。本文通过五个维度、14个具体测评用例,对这两款AI原生IDE进行了深度对比,涵盖简单任务处理、复杂任务处理、响应速度、兼容性以及用户体验等多个方面。

Trae作为国内首款AI原生IDE,凭借免费策略、深度中文支持和全流程自动化开发能力,在开发者社区引起了较大反响。

出于探究这款工具真实效能,为广大中文开发者和用户提供可靠参考的目的,我们对Trae展开了五个维度的深度测评,并与Cursor进行了多维度对比。本文中Trae特指中文版,以下内容不做特别说明。
Trae官方地址:www.trae.com.cn
Cursor官方地址:www.cursor.com
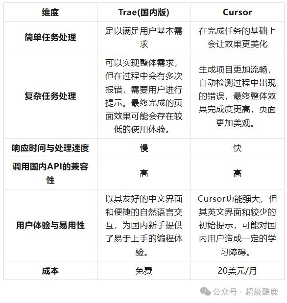
先看结论:
总体上Trae在复杂任务处理上稍逊于Cursor,但其本土化体验、安全性和用户体验方面,更适合国内用户。
01 介绍Trae
Trae是由字节跳动开发的国内首个免费的AI原生IDE,旨在通过人工智能提升开发效率。它深度集成了doubao1.5pro、满血版的DeepSeek-R1和DeepSeek-V3模型,提供两种主要模式:Builder模式和Chat模式。
Builder模式:通过自然语言指令,实现“从零到一”的应用程序开发,简化项目设置、文件创建和初始代码编写,并且还提供预览功能,方便查看开发成果。

Chat模式:提供中文代码问答和调试功能,作为AI助手,帮助开发者理解和修改代码,支持引用特定代码片段,进行精准提问。
02 测评:Trae vs Cursor
接下来我将从对话指令跟随能力简单任务处理、复杂任务处理、响应速度与代码生成效率、兼容安全性和用户体验与易用性这五个方面,对Trae和Cursor进行深度体验测评。
为了保证测评的公平性,我们分别选用了Trae国内版和Cursor中现阶段公认的代码能力最强的内嵌模型,其中:Trae国内版对应DeepSeek-R1、Cursor对应
Claude-3.7-Sonnet-thinking。以下的任务均默认上面为Trae的最终呈现,下面为 Cursor的最终呈现。
简单任务处理能力
通过以下两个任务来测试Trae和Cursor在处理简单任务的时候,所完成的质量情况。
任务1-环形进度条
“创建一个带动画的环形进度条,点击按钮后从0%到100%平滑加载,完成后弹出”Done!”提示,要求支持暂停/继续功能。”
这是Trae的效果:

这是Cursor的效果:

两者皆存在一些问题,Trae做的缺少一些功能比如“继续”功能并且没有明显的进度条显示,而Cursor的具备所要求的所有功能,但是关于进度条显示上还存在一些问题。总体而言Cursor的更遵从指令,呈现的画面效果也更符合用户的审美。任务2 – 石头剪刀布
“创建包含晃动选择按钮(石头/剪刀/布)、电脑AI随机选择、动态比分展示和胜负动画效果的网页对战游戏。”
这是Trae的效果:

这是Cursor的效果:

基本都完成了需求,但Cursor生成的细节方面做得更好。
结论:在简单任务处理上Cursor完成的质量更高,画面的效果呈现得更好。
复杂任务处理能力
通过以下两个任务来测试Trae和Cursor在处理复杂在任务时完成的质量情况。
任务1:跨文件能力测试任务设计
Step 1:生成初始文件
输入指令:
“在项目根目录下创建以下文件1. utils/logger.py:生成一个日志记录函数 save_log(log_data),将字典数据保存到 logs.json 文件 2. app/main.py:生成一个主函数,调用 utils.logger.save_log,传入当前时间戳和用户 ID”
Step 2:测试跨文件能力
输入指令:
“在 app/main.py 中调用 utils/logger.py 的 save_log 函数时,自动添加缺失的导入语句,并确保参数类型匹配(log_data 必须为字典)。”
预期表现:
自动生成from utils.logger import save_log,将一个字典格式结果保存在项目目录下的一个json文件中。
这是Trae的效果:

这是Cursor的效果:

从输出结果可以看出,Trae 和 Cursor 都完成了我们的要求,但是它们生成的代码在时间戳格式处理逻辑上存在本质差异。以下是具体原因和影响分析:
- 差异根源:DeepSeek-R1模型 使用datetime模块生成了高可读性日志,而Claude-3.7-Sonnet-thinking 模型则使用time模块生成了原始计算友好型数据。在最终效果上Trae更符合企业级开发规范(如日志审计、跨时区协作),减少后期数据清洗成本。
- 结果实用性:通过简单指令即可让两者生成对方默认格式,但 Trae 的初始代码更贴合生产环境需求,无需额外调整。
任务2:太空餐厅点餐模拟器
输入指令:
“创建一个可拖拽星座图点餐的Web应用:
– 点击星座图标生成菜品(如拖动巨蟹座到烤架出牛排)
– 错误搭配时出现爆炸动画
– 滑动选择人数时,餐盘大小同步缩放
– 双击太空背景可召唤隐藏饮料飞碟”


从效果展示来看,Trae最终的成果存在不合指令(比如没有召唤隐藏饮料飞碟)和交互不符合现实(菜品不是放在餐盘中)等问题。而cursor全部完成了所要求的功能,且各功能交互合理,并且有使用指南提示,对任务要求全面实现,且画面美观可使用性高。
综合两次测试,Trae和Cursor在代码生成和Web应用开发方面表现出不同特点。
在跨文件代码生成任务中,两者均能完成基本要求,但Trae在时间戳格式处理上更符合企业级规范,生成的日志更具实用性。
在太空餐厅点餐模拟器开发中,Cursor全面且精确地实现了所有指令要求,交互设计合理,用户体验优秀。而Trae的成果存在功能缺失和交互逻辑不符等问题。
总体而言,Cursor在复杂任务的理解和执行上表现更优,Trae在代码生成方面具备一定优势,但对复杂交互的理解和实现能力有待提升。
响应时间和处理速度
测试说明:
生成2个经典的小游戏测试Trae和Cursor的平均响应时间。响应时间的定义是使用秒表记录从「回车」到「完整代码停止输出」的时间。
任务1 – 记忆卡牌
“生成4×4卡牌配对游戏,需要实现点击翻牌显示动物emoji图案、匹配成功保留、60秒倒计时和失败重置功能。”
Trae用时5分14秒

Cursor用时1分47秒

任务2 – 打砖块
“创建基于鼠标控制的击球游戏,需包含水平移动的反弹板、可破坏彩色砖块阵、实时分数统计和失败重试按钮。”
Trae用时3分50秒

Cursor用时1分17秒

从以上结果得出:在面对同一个编程任务时Cursor的响应时间更短。
调用国内API的兼容性
验证以下问题:
Trae和Cursor调用国产 API(如百度地图 API)时会有哪些问题。
输入指令(直接提问):
“生成调用百度地图 API 的 Python 代码,根据地址获取经纬度,API 文档要求参数为:ak=密钥, address=地址, output=json。”

结果得出,Trae和cursor都完成了任务,但是Trae在处理问题时会有参数未定义等问题,需要人工干预来解决,Cursor虽然很流畅解决了问题,但这里cursor存在一个关键问题就是未使用HTTPS协议,这里存在一定的安全隐患,这里猜测是由于内嵌的模型不同,所以我们使用了海外版Trae的Claude 3.7-sonnet模型再次进行测试,结果如下方图片所示:

总结:Trae需要人工干预提示,而Cursor能直接生成语法正确且可执行的完整调用代码,最终二者最后生成的代码都能成功的调用API,完成任务需求。
用户体验与易用性
Trae:
刚开始开打Trae,最开始看到的是醒目的工作区,提示我们打开文件夹等我们需要的对文件的操作;还有右侧的对话区,可以选择我们需要使用的模式,如下图:

当我们打开一个文件夹后就可以看到中间提示的快捷功能,帮助我们更好上手操作这个ide,这对于初次体验者来说很友好,如下图:

点击右侧对话框的Builder模式可以直接用自然语言进行对话,这对编程小白来说几乎零门槛,如图下图:

另外Trae还提供Web预览功能,可以直接预览生成效果,不用再跳转到浏览器,如下图:

对于Trae将Builder模式和Chat模式设计成两个窗口,开发者可以使用 Builder 模式快速生成基于其需求的基本结构和初始代码库。然后,可以切换到 Chat 模式来处理更精细的任务,例如优化特定功能、添加新特性、调试问题或寻求关于生成代码的解释。通过这两种模式的结合,可以简化开发流程,提高开发效率。
Cursor:
初始打开cursor可以看到选择项目、克隆仓库和通过SSH连接选项,我们可以选择需要的操作。但是因为不是中文界面,所以对于国内用户来说不是那么友好,如下图:

当我们打开一个文件夹,也可以看到中间的工作区和右侧的对话区,但是可以明显看出,相对于Trae的界面,cursor的中间工作区没有快捷键提示,对于新手来说可能会存在不知如何唤起对话框这个问题,如下图:

另外cursor的菜单栏初始时英文的,如果用户需要中文显示则需安装中文插件,但是cursor本身的一些提示和设置界面还是会以英文显示,这可能会降低中国用户的使用体验,如下图:


在整体体验感受上,Trae的UI 界面相较于cursor在观感上更加美观和易用,尤其是Trae的文件区、工作区和对话区三个板块分界明显且观感舒适,相对而言cursor的页面没有那么流畅,但是cursor的整体页面呈现更像传统的VS Code,所以对于一直使用VS Code的用户可能会更加适应。
03 总体分析
那么为什么现在IDE里的AI插件已经很多了,但还是要搞个Trae呢?
关键区别就在于这个是“AI原生”,AI原生IDE与传统IDE插件的不同,核心在于其架构上的根本性差异。
原生IDE其AI并非事后添加而是从底层将AI深度集成,这也是其功能和价值主张的核心方面,实现了AI与IDE核心功能的无缝融合,从而优化了资源管理,提升了数据流的效率,使得AI能够更全面地理解项目上下文,提供更准确、流畅的辅助。
相比之下,传统IDE插件作为附加功能,在资源竞争、上下文感知和工作流程集成等方面存在局限,导致AI能力的发挥受到限制。
最后,在全面对比 Trae 和 Cursor 的各项维度后,给出如下建议:
- 若您极为重视数据安全性、中文语境支持,或是对交互体验要求较高,Trae 的两种编程模式定会让您耳目一新。
- 若是您有更深入的编程诉求,对项目品质期望更高,Cursor 无疑是更优之选。
本文由人人都是产品经理作者【超级酷鹿】,微信公众号:【超级酷鹿】,原创/授权 发布于人人都是产品经理,未经许可,禁止转载。
题图来自 Pixabay,基于 CC0 协议。

