共计 2682 个字符,预计需要花费 7 分钟才能阅读完成。
在AI技术飞速发展的当下,开发者社区正密切关注着AI编程工具的实际效能。字节跳动技术副总裁洪定坤在火山引擎Force原动力大会上宣布开源其使用AI编程助手TRAE三天开发的英语学习应用“积流成江”,这一消息引发了广泛关注。本文将深入探讨这一项目的开发过程、技术细节以及其背后所承载的字节跳动对于“AI Development”的深远思考。

三天开发,几千行代码,从构思到上线——这就是AI编程时代的真实速度。
6月11日火山引擎Force原动力大会上,字节跳动技术副总裁洪定坤宣布将开源其使用AI编程助手TRAE三天开发的英语学习应用后,开发者社区便对此翘首以盼。
6月18日,承诺如期兑现,这款名为“积流成江”(Stream to River)的应用完整代码正式在GitHub上线,迅速吸引了广泛关注。
大家可以到网站体验应用:https://sstr.trae.com.cn

这不仅是一个VP亲自下场“Coding”的趣闻,更是一次对AI编程工具实际效能的有力展示,同时也承载了字节跳动对于“AI Development”的深远思考。
“积流成江”:三天速成“麻雀虽小,五脏俱全”的应用
在Force大会上,洪定坤分享了他与TRAE合作开发“积流成江”的经历:“上周端午节假期之后,我和两个同事一起开发了一个新的学习英语的应用‘积流成江’……我在3天时间里就陆续完成了开发。”
他提到,大约85%的代码是通过自然语言对话的方式让AI(TRAE)生产的,最终用2天时间完成了超过3000行代码的开发和调试。
如今,我们可以在
GitHubhttps://github.com/Trae-AI/stream-to-river上亲眼见证这个项目的全貌。

从项目的README和代码结构来看,“积流成江”绝非一个简单的Demo。它是一个功能相对完善的英语学习应用,核心功能包括:
- 单词学习与管理:支持单词的添加、查询、详情展示,并结合艾宾浩斯遗忘曲线进行复习进度跟踪和智能出题。
- 智能聊天:基于大语言模型(LLM),提供实时聊天功能,支持流式响应、会话管理和内容高亮。
- 多模态输入:集成了语音识别(ASR)和图像到文本(Image-to-Text)功能,丰富了用户的学习和输入方式。
- 用户系统:包含用户注册、登录(JWT鉴权)、信息查询等基础模块。
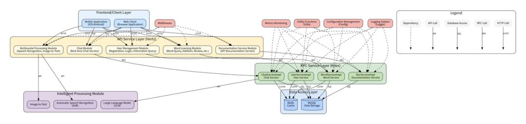
- 技术架构:采用了前后端分离的微服务架构。后端基于Go语言,API服务层使用Hertz框架,RPC服务层使用Kitex框架,数据存储采用MySQL,并辅以Redis进行缓存优化。前端技术栈则包括TypeScript, JavaScript, CSS等。

可以看出,“积流成江”涉及了API服务、RPC通信、数据持久化、缓存、外部服务调用(如LLM、ASR)等多个层面,是一个具备一定复杂度的现代应用。

洪定坤能在如此短的时间内,借助TRAE完成这样一个项目,无疑强有力地证明了AI编程工具在提升研发效率方面的巨大潜力。他甚至提到:“一个300行代码的功能,我可能只需要200字的方案描述。”
这种“自然语言编程”的体验,正在改变传统开发的模式。
洪定坤:TRAE的目标是“AI Development”
在Force大会的演讲中,洪定坤深入阐述了字节跳动为何要大力投入AI Coding以及TRAE的愿景。

- 技术普惠,AI让人人都是开发者:AI降低了编程门槛,让更多人能通过代码解决问题,实现创意。他举例说,公司有同事用TRAE教11岁的孩子编程,并成功搭建了一个奥数竞赛题库网站。
- 提升研发效率:在字节跳动内部,已有超过80%的工程师使用TRAE等AI工具辅助编程,AI生成代码的比例也相当可观。这对于大规模科技公司而言,效率的提升是巨大的。
- 追求智能上限:Coding任务的结构化和逻辑性,使其成为衡量和提升大模型智能水平的绝佳场景。
更重要的是,洪定坤强调,TRAE的目标不仅仅是“AI Coding”(AI编码),而是“AI Development”(AI开发)。
“一个典型的软件开发过程中,写代码可能大概占不到40%的工作……AI是有机会把这些工作统筹起来的。” TRAE希望成为一个“调度者”,将需求管理、设计、编码、测试、部署、运维等环节整合,实现“软件开发all in one”。
以调试Bug为例,未来AI或许能自动从日志定位问题、分析原因、与开发者确认后自动修改代码并上线,将原本耗时半天的工作缩短至数小时甚至更短。
TRAE引入的Agent能力,允许用户自定义工具并串联工作流,正是向这个方向迈出的尝试。
人机协作:AI Coding离不开人的智慧
尽管AI展现出强大的编程能力,洪定坤也清醒地认识到,目前阶段AI Coding离不开人的协作。“纯粹用AI做开发,自己只是提要求,点点按钮,做出来的程序是很难维护的。”

在他开发“积流成江”的过程中,虽然85%的代码由AI生成,但他强调:“仍然是我在驱动整个过程。”他负责提出技术方案和核心流程(用自然语言描述代码逻辑),AI将其转化为代码,之后他会仔细审查(Review)代码,并随时可以接管进行人工修改。
他认为,AI只有做到“听得懂也理解人的想法”,“懂上下文”,并且能够很好地和人合作,才可能是真正的“Real AI Engineer”(TRAE的含义),最终实现“AI Development”。
未来:AI重塑软件开发范式
从洪定坤的演讲到”积流成江”的开源,我们看到的不仅仅是一个技术demo,而是AI开发时代的真实缩影。

就像洪定坤说的:”未来有没有可能就是AI来做这个事情?它来帮我自动从日志里面定位,然后分析可能什么问题,和我一起确认。我觉得没问题的时候,我说你改吧,改完之后他帮我提交上线。”
这种全流程AI协作的开发方式,可能会在不久的将来成为现实。而字节跳动通过TRAE这样的产品,正在这条路上快速前进。
当AI能够理解复杂的技术方案,能够生成高质量的代码,能够协助完成整个开发流程时,编程的门槛将大幅降低,创新的速度将成倍提升。
“积流成江”项目的开源,就像是为我们打开了一扇窗,让我们提前看到了这个未来的模样。
本文由 @饼干哥哥 原创发布于人人都是产品经理。未经作者许可,禁止转载
题图来自Unsplash,基于CC0协议

