共计 4420 个字符,预计需要花费 12 分钟才能阅读完成。

来源 | Tech星球
文 | 陈桥辉 王琳
5月28日,字节跳动安全与风控部门发布邮件称,鉴于防范数据泄露风险的考量,自6月30日起,字节内部分批次禁用第三方AI开发软件,其中就包括在开发者群体中颇受欢迎的AI编程工具Cursor、Windsurf等。与此同时,字节跳动推出自家旗下的编程助手 Trae作为替代方案。
当下,OpenAI、Anthropic、谷歌等全球热门AI选手几乎都在推出AI编程工具。不少业内人士猜测,字节禁用第三方AI开发软件背后,除了数据安全因素,是否也有为自家产品Trae推广助力的意图。
2025年3月,字节跳动推出Trae,号称“国内首个AI原生IDE”,目标直指AI编程界的领头羊Cursor。字节此次禁用第三方AI开发软件,也让Trae与Cursor两款产品站在了聚光灯下,成为大家审视与对比的焦点。
两款产品究竟孰优孰劣,开发者们又该如何选择,“新智核”从用户体验与易用性、代码完成质量、代码响应时间、代码补全与逻辑能力等4个维度进行了测评,一探究竟。需要说明的是,“新智核”本次测评仅限Trae国内版。
用户体验与易用性:各有千秋
Cursor是一款支持包括 GPT-4o、Claude 3.7、DeepSeek R1/V3、Gemini 等多个顶级大模型在内的辅助编程工具。
Cursor的界面设计简洁直观,主要由菜单栏、侧边栏、编辑区和状态栏组成。便于开发者快速上手。核心代码编辑区字体清晰,语法高亮效果突出,不同代码元素通过颜色精准区分,可让开发者高效识别代码结构。

注:Cursor主界面。
交互体验上,Tab键的创新应用是一大亮点。作为增强版自动补全功能,当开发者接受一处代码建议后,按下Tab键,模型会智能推测下一个编辑位置并自动跳转。例如,修改代码后,模型能精准定位到18行下方的待改区域,省去手动输入复杂快捷键的步骤,大幅简化编辑流程。
而且,还引入了强大的BugBot功能,它能够自动审查用户的PR(即Pull Requests,一种代码审查机制),并捕获潜在的错误和问题。
快捷键体系也十分完善,支持代码格式化、函数跳转等常用操作。像Mac系统中,选中代码后按Command+K能直接输入修改需求,减少鼠标操作,提升开发节奏。

注:Cursor快捷键设置界面。
右侧边栏的聊天交互窗口支持自然语言沟通,开发者只需输入需求(如“用 Python创建本地音频记录程序”),AI就能快速生成代码并提供优化建议。遇到代码错误时,反馈至聊天窗口可即时获得错误分析与更新代码,交互过程整体感觉智能高效。
此外,Cursor还支持语言和环境的实时配置。譬如,当生成的代码是Python时,如果电脑上没有配置Python环境,会自动弹出在线安装的按钮,在线配置好代码的运行环境。此外,还内置有插件市场,可以搜索各类插件,方便用户傻瓜式编程。

图注:Cursor Phyton配置。
对比来看,Trae是字节跳动发布的AI原生集成开发环境工具,支持多种模型,国内版默认搭载豆包1.5-Pro/1.5-Thinking-Pro模型,支持切换至DeepSeek-R1/V3等模型。如果仅从模型数量和搭载的模型能力上来看,Trae略逊一筹。
Trae的界面设计同样简洁直观。典型布局为左侧是文件导航区,方便用户快速定位项目中的各类文件,层级结构清晰,能高效找到目标文件;中间是代码编辑区,支持多种语言的语法高亮与格式化,便于用户专注代码编写;右侧为 AI 聊天交互区,是与 AI 展开互动获取帮助的重要区域 ,这样的布局合理且高效,与常见的开发工具布局相似,降低了用户的学习成本。

注:Trae主界面。
在用户交互上,Trae也提供了不少的快捷方式。譬如,它默认内置Chat和Builder两种智能体模式,这也是Trae的一大亮点。
Chat模式如同一个全能AI伙伴,通过对话形式,能为用户提供代码建议、错误修复、问题解答等,在输入框中还具备上下文、多模态输入、模型切换等功能。用户使用“#”可展示上下文列表,快速定位文件,还能将整个文件喂给AI以提升回答准确率 。而Builder模式,则能从0到1构建项目,自动且编写代码的过程,迅速得到结果。
此外,Trae还支持设置基于不同提示词的智能体,用于不同代码领域的编程。

注:Trae的智能体创建界面。
Trae同样内置有插件市场,能够帮助用户实时配置语言和环境,不过插件数量上整体要少于Cursor。
整体看,Cursor和Trae从用户体验与易用性上看,各有千秋。
代码完成质量比拼:Cursor完胜Trae
接下来,“新智核”从实际操作入手,对比体验Cursor和Trae对于简单代码任务的完成质量。
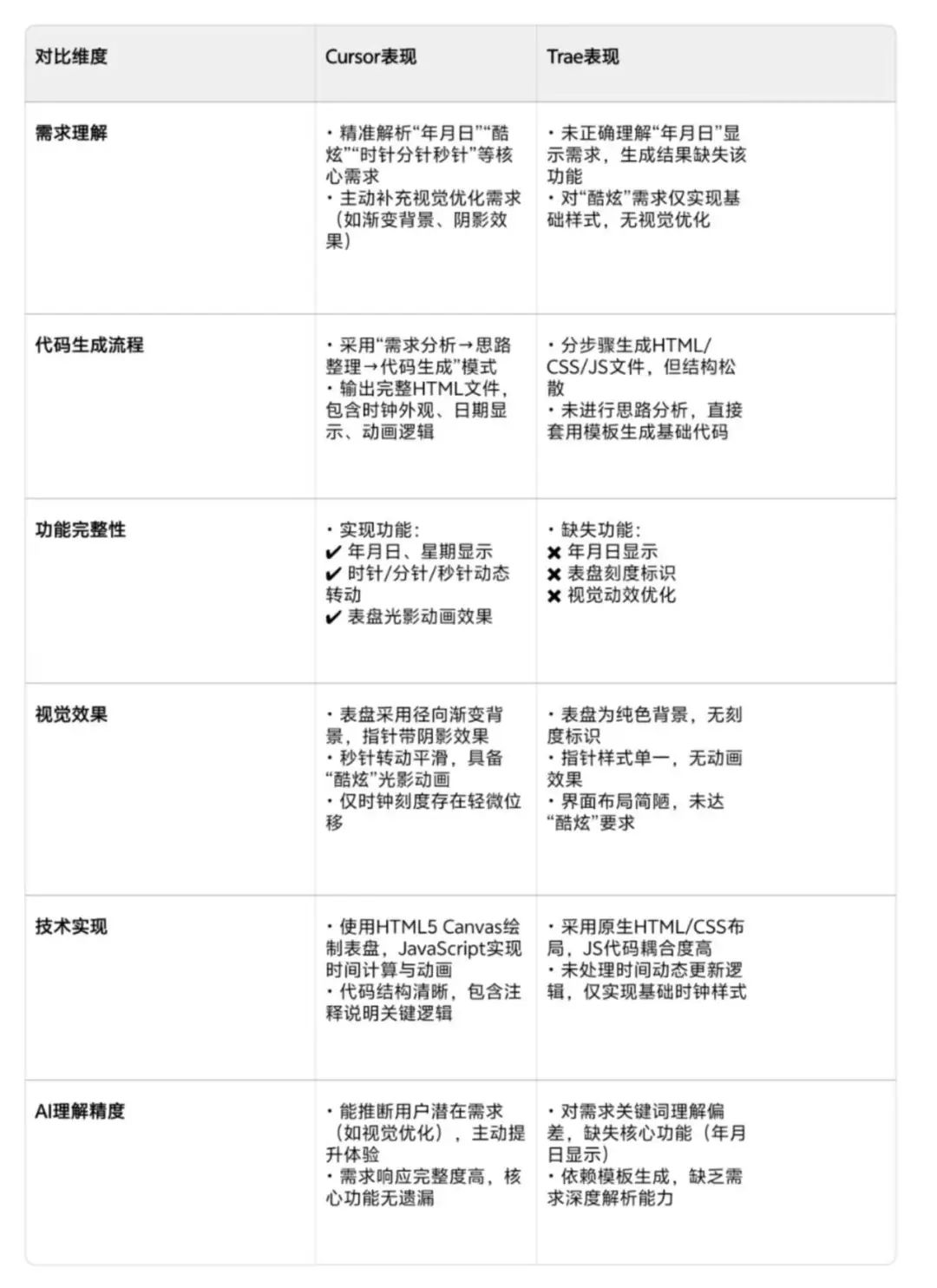
以创建一个数字时钟为例,在双方的聊天框中输入“生成一个带有年月日的酷炫时钟,要求有时针分针秒针”的命令。
Cursor会在右侧的Chat栏中分析这句话,并整理这个时钟的创建思路,包括时钟外观、日期显示、页面样式和功能特点,最终生成一个HTML文件。
将该HTML文件运行,最终获得一个带有年月日、星期和带有时针分针秒针的数字时钟,但时钟上的数字刻度有些许位移。在整个过程中,Cursor采用“需求分析→思路整理→代码生成”流程,会主动补充未明确的视觉优化需求。

注:Cursor生成的数字时钟。
Trae在同样分析这段命令后,并没有进行思路分析,而是分步骤完HTML、css、js等代码文件的创建,最后生成一个可以运行的HTML文件。
把该代码文件运行后,最终获得了一个运行的数字时钟,不过相比较而言,不仅缺少了时间刻度,连最重要的年月日也没有显示出来,结果也不理想。

注:用Trae代码生成的数字时钟。
事实上,Trae更像模板化生成,类似预设的代码模板或固定结构来完成内容生成,缺乏对具体场景的灵活适配和深度优化。譬如,对“年月日”等核心需求的理解存在遗漏,显示出AI理解精度的差距。
通过表格,更加直观的看出两者在对这一命令处理后的表现情况。在该段代码的测试质量上,Cursor要好于Trae。

代码响应时间与逻辑能力对比:Cursor运行稳定可靠,Trae速度快
这里我们用带有逻辑性稍强的俄罗斯方块游戏为测试案例。
在Cursor中输入“帮我生成一个俄罗斯方块小游戏”的命令,很快进入思路创作和代码建立,但由于中间思考过程时长略长,导致在2分钟后才得到一个HTML+js文件。
最终运行该文件,获得了一个俄罗斯方块的运行代码,游戏下方会显示操作玩法的提示,但由于是HTML文件,所以游戏画面并没有质感,而且快速下降方块时,会出现颜色重叠的缺陷。

注:用Cursor生成的俄罗斯方块游戏代码的演示结果。
整体来看,Cursor在实现一个任务时,往往会优先分析,并且按步骤拆解,这种“思考式生成”过程适合复杂逻辑推敲,但耗时较长。好处是,即便用户是编程小白,依然可以理解整个逻辑链。
而在Trae中输入“帮我生成一个俄罗斯方块小游戏”的命令,如果不选择,而是常规的Chat模式,大概50秒会生成一个Python文件,而如果用Builder模式,不到30秒就能获得一个Python文件,对于一个开发者而言,效率至上才是硬道理,所以Trae的响应生成和最终获得结果的速度较优。
运行Python文件后,最终获得一个游戏画面视觉更加理想的俄罗斯方块游戏,但运行完一个方块后就闪退了,并且第在三方平台上线示代码报错。

注:用Trae生成的俄罗斯方块游戏代码的演示结果。
Trae的“模板填充式”生成牺牲了部分定制化能力,却换来了极致效率,更适合快速原型开发。
在生成逻辑较复杂的俄罗斯方块游戏时,Trae的响应速度比Cursor快5-6倍。这主要得益于Trae的Builder模式对常见项目结构的预定义,以及AI代码生成的高效优化。

从输出质量与性能综合来看,Trae生成俄罗斯方块游戏代码时,虽画质排布优于Cursor且响应速度更快,但存在运行闪退、代码报错等稳定性问题。
所以在选择工具时,若追求快速原型开发及较好的初始视觉效果,可优先考虑Trae,但需接受其运行稳定性不足的风险;若更看重代码的逻辑完整性、跨平台兼容性以及长期可维护性,即便耗时较长,Cursor仍是更可靠的选择。
代码纠错修改补全能力对比:Cursor碾压Trae
在开发中,常常会遇到代码残缺、逻辑BUG等一系列问题,特别是几千行的代码中出现好几个代码问题,更是令人抓狂,这时就需要纠错补全甚至优化。
Cursor和Trae均具有此类能力,故此,我们将同样一套代码残缺且无法运行的猜拳游戏HTML代码,分别交由Cursor和Trae进行修复。
Cursor会分析该问题代码存在的问题并进行修复,在修复的基础上,Cursor自动对改代码进行优化,包括添加中文编码支持,改进显示效果(譬如,添加了对应剪刀、石头、布的表情符号),并增加了胜负显示的表情等。
最后运行修复后的代码,获得了一个生动的猜拳游戏。

注:用Cursor生成的猜拳游戏代码的演示结果。
可以发现,Cursor采用“修复+优化”双阶段模式,基于大模型对用户潜在需求的预判(如视觉体验、交互友好性)进行主动改进。
而Trae在修复代码的过程中,并没有像Cursor那样进行优化。
最终获得的代码可视化结果,略显古板,而且整体游戏画面的排版并不合理,不仅缺少了比分符号“:”,还缺少了比分分别对应的玩家和电脑角色显示字样,导致游戏存在逻辑不符的问题。

注:用Trae生成的猜拳游戏代码的演示结果。
Trae 在代码补全中表现出“功能性优先”的特点,譬如,在上述猜拳游戏中,Trae仅确保游戏核心逻辑(如胜负判定、分数记录)可运行,却未优化界面布局、缺失必要标识(如比分分隔符与角色标签)及视觉元素(如表情符号),适合解决紧急问题,但缺乏对用户体验的考量。
整体看,Cursor展现了更全面的AI能力,不仅能修复代码缺陷,还能基于上下文推断优化方向,将“可用”代码提升至“好用”水平。对于注重产品质量的开发者,Cursor在代码补全场景中更具优势。

写在最后
Trae作为本土AI开发软件工具,在内部系统集成、数据权限管控,以及代码快速生成上具备天然优势;而Cursor凭借接入的先进模型能力,在代码修复优化的质量、智能化程度,以及用户体验提升等方面展现出显著优势,能够更主动地预判开发者潜在需求,并实现从“可用”到 “好用”的代码升级。
对于开发者而言,工具的选择从来不是非此即彼,追求极致效率选Trae,注重代码品质选Cursor,或许才是这场测评给出的终极答案。

